Experience

Delivering solutions for 75 years

ABPmer supports all marine sectors. From small advice notes to multi-disciplinary investigations, we help clients everywhere achieve their goals.

Supporting development of SRAs for Welsh tidal energy

Supporting development of SRAs for Welsh tidal energy

Constraints analysis and stakeholder engagement in support of a consultation for Strategic Resource Areas

Read more
Tidal stream energy: identifying marine mammal collision risk

Tidal stream energy: identifying marine mammal collision risk

Supporting consenting requirements for the UK tidal energy sector

Read more
Marine Safety Management System for Glensanda Harbour

Marine Safety Management System for Glensanda Harbour

Developing marine safety documents aligned to the updated Ports & Marine Facilities Safety Code

Read more
Duty Holder Training for North Devon Council

Duty Holder Training for North Devon Council

In light of the updated PMSC, ABPmer delivered a training course to Councillors on the role of the Duty Holder in ensuring Code compliance

Read more
Specialist advice for Hinkley Point C new nuclear development

Specialist advice for Hinkley Point C new nuclear development

Supporting discharge of marine licence conditions and Development Consent Order requirements

Read more
Truro Port bridge development Navigational Risk Assessment

Truro Port bridge development Navigational Risk Assessment

ABPmer's NRA supported the Environmental Statement for the Lighterage Quay Lifting Bridge, ensuring it complied with the PMSC

Read more
Supporting the Scottish offshore wind marine plan

Supporting the Scottish offshore wind marine plan

Leading plan-level environmental and socio-economic assessments for the draft Sectoral Marine Plan for Offshore Wind Energy

Read more
Strengthening European directive for protection of marine environment

Strengthening European directive for protection of marine environment

ABPmer is part of a consortium to help strengthen the implementation a directive to more effectively protect the marine environment across Europe

Read more
Risk management software solution for Broads Authority

Risk management software solution for Broads Authority

Helping the Broads Authority reduce risk as low as reasonably practicable

Read more
Dredging impact measurement

Dredging impact measurement

Survey and monitoring to helped ensure aggregate producers could continue dredging the Kingmere MCZ

Read more
PMSC audit for UAE ports network

PMSC audit for UAE ports network

Compliance investigation for RAK Ports against the UK standard for port marine safety

Read more
Southampton waterbird monitoring

Southampton waterbird monitoring

Coastal waterbird monitoring in Southampton Water for baseline characterisation

Read more
Supporting cable installation in Bay of Fundy

Supporting cable installation in Bay of Fundy

Building and validation of current and wave models to address cable route spatial variability

Read more
Fisheries management: recommendations for applying the ecosystem approach

Fisheries management: recommendations for applying the ecosystem approach

Balancing conservation, sustainable use, and the fair and equitable sharing of benefits

Read more
Marine data collection for Welsh Sustainable Management project

Marine data collection for Welsh Sustainable Management project

Gap analysis and data collection to support marine environmental protection and sustainable use of resources

Read more
ABP property lease digitisation and SAP/GIS solution

ABP property lease digitisation and SAP/GIS solution

Installing development and production GIS systems to provide data and web solutions for estate management

Read more
Designated Person for Lymington Harbour Commissioners

Designated Person for Lymington Harbour Commissioners

ABPmer's appointment as Designated Person helps Lymington Harbour Commissioners comply with the PMSC

Read more
Identifying the economic value of bluefin tuna

Identifying the economic value of bluefin tuna

Helping inform future policy decisions for bluefin tuna fishing

Read more
Initial Environmental Evaluation of new Somalian port

Initial Environmental Evaluation of new Somalian port

IEE and scoping report development for a proposed new port development in Somalia

Read more
Designated Person for Port of London Authority

Designated Person for Port of London Authority

ABPmer's appointment as Designated Person helps Port of London Authority comply with the PMSC

Read more
Coastal process study to support new defences at Criccieth West Beach

Coastal process study to support new defences at Criccieth West Beach

Helping determine the preferred option for sea wall protection

Read more
Caribbean cyclone assessment for marine infrastructure

Caribbean cyclone assessment for marine infrastructure

Providing data on tropical cyclones to support feasibility assessment and preliminary engineering design

Read more
Environmental compliance assessments for Dungeness B

Environmental compliance assessments for Dungeness B

Supporting defueling through the investigation of effluent dilution change

Read more
West Cumbria power station consenting

West Cumbria power station consenting

ABPmer's specialist input supported the application for a proposed NuGen power station in West Cumbria.

Read more
Douglas Harbour new cruise berth assessment

Douglas Harbour new cruise berth assessment

Evaluating the hydrodynamic and sedimentary implications of potential designs of new cruise berths

Read more
Consent support for Ayre and Bowdun Offshore Wind Farms

Consent support for Ayre and Bowdun Offshore Wind Farms

Marine physical process assessments to support the consenting of the combined 2 GW wind farms

Read more
Sediment and navigation studies for Douglas Harbour

Sediment and navigation studies for Douglas Harbour

Supporting the Master Planning process for deep-water berthing facilities at Douglas Harbour.

Read more
Informing the Queen Scallop Fisheries Management Plan

Informing the Queen Scallop Fisheries Management Plan

Supporting the preparation of an English FMP for queen scallops

Read more
Stronger Shores: investigating how marine habitats can protect coastal communities

Stronger Shores: investigating how marine habitats can protect coastal communities

Exploring how marine habitats could protect coastlines, reduce erosion and mitigate climate change impacts

Read more
Offshore Wind Round 4 Navigational Risk Assessment

Offshore Wind Round 4 Navigational Risk Assessment

Understanding the impact on vessel traffic of different development sites

Read more
LLWR coastal monitoring for ESC compliance

LLWR coastal monitoring for ESC compliance

Coastline inspection of Low Level Waste Repository site to fulfill Environmental Safety Case requirements

Read more
Disseminating climate change impacts on UK transport and infrastructure

Disseminating climate change impacts on UK transport and infrastructure

Supporting the assessment of climate change risks by conservation bodies

Read more
Environmental consent support for Llŷr offshore wind farms

Environmental consent support for Llŷr offshore wind farms

Supporting key elements of the EIA for the next generation in clean offshore renewable energy technology

Read more
Environmental compliance assessment for Torness power station

Environmental compliance assessment for Torness power station

Supporting a permit variation for a change in discharged coolant water oxidisation

Read more
Identifying offshore wind and fishing adaptations to enable co-location

Identifying offshore wind and fishing adaptations to enable co-location

Our report for Defra supports the potential co-location of fishing activities within OWFs

Read more
Physical process assessment for floating wind

Physical process assessment for floating wind

Supporting the Development Consent Order application for the 96 MW Erebus Project

Read more
Identifying potential impacts of plastic on MPAs

Identifying potential impacts of plastic on MPAs

Filling the evidence gap around the impacts of plastic on marine protected species and habitats

Read more
Metocean data for long vessel transits

Metocean data for long vessel transits

Using SEASTATES to plan for a new long transit route for large vessels from Denmark to Taiwan

Read more
Identifying a new dredge disposal site

Identifying a new dredge disposal site

Evaluating the potential for a new deposit ground for the Port of Boston

Read more
Understanding seabed mobility risk

Understanding seabed mobility risk

Mapping the potential for seabed change within offshore wind farm lease areas

Read more
Estuarine hydrodynamic and coastal process impact assessment

Estuarine hydrodynamic and coastal process impact assessment

Providing evidence for an EIA and marine licence application for the Cruise Hull Project

Read more
Managing port assets using 3D visuals

Managing port assets using 3D visuals

Helping ABP communicate the redevelopment potential of its port estate

Read more
Marine invasive non-native species pathways assessment

Marine invasive non-native species pathways assessment

Producing heatmaps of introduction pathway activities to help focus management efforts

Read more
Advice on locations where coastal adaptation measures may affect access

Advice on locations where coastal adaptation measures may affect access

Investigating which footpaths in Wales may be affected if coastal defences are no longer maintained

Read more
Climate change impact review for BlueFish project

Climate change impact review for BlueFish project

Preparing a report for the Marine Institute on climate change impacts on marine ecosystem services

Read more
Designated Person for the Port of Rye

Designated Person for the Port of Rye

ABPmer's appointment as DP helps the Port of Rye comply with the PMSC

Read more
Review of carbon storage in Welsh marine habitats

Review of carbon storage in Welsh marine habitats

Understanding how much carbon is locked up in marine ecosystems

Read more
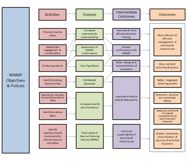
Supporting development of Welsh National Marine Plan indicators

Supporting development of Welsh National Marine Plan indicators

Developing practical indicators to monitor implementation and effectiveness of the Welsh National Marine Plan

Read more
PMSC audit for Cowes Harbour Commission

PMSC audit for Cowes Harbour Commission

ABPmer's audit confirmed that standards of marine safety are maintained at Cowes Harbour

Read more
Rampion Offshore Wind Farm marine licence support

Rampion Offshore Wind Farm marine licence support

Helping E.ON gain a supplementary marine licence for novel cable installation needs

Read more
At-sea ornithological survey guidance

At-sea ornithological survey guidance

Informing assessments for marine licensing though the design and implementation of robust ornithology surveys

Read more
Assessing seabed mobility potential for Morgan and Mona offshore wind farms

Assessing seabed mobility potential for Morgan and Mona offshore wind farms

Supporting cable route selection with seabed behavioural characteristics

Read more
Supporting cable repair project with metocean statistics

Supporting cable repair project with metocean statistics

Undertaking a bespoke metocean study to inform a planned cable repair for BT

Read more
Assessing sensitivity of Welsh marine SAC and SPA features

Assessing sensitivity of Welsh marine SAC and SPA features

Helping to understand risk of damage to Welsh MPAs from unregulated and partially regulated activities

Read more
Informing marine resource allocation: seabed data processing

Informing marine resource allocation: seabed data processing

Helping Welsh Government better understand seabed characteristics in resource areas

Read more
Metocean data and statistics for Petrofac

Metocean data and statistics for Petrofac

Wave and current data and statistics to inform engineering analysis

Read more
EIA assessments for MarramWind

EIA assessments for MarramWind

Supporting key elements of the EIA for one of the world’s first large-scale commercial floating offshore wind farms

Read more
Advising North Wales tidal energy lagoon

Advising North Wales tidal energy lagoon

Environmental and planning advice for a proposed tidal lagoon in the outer Dee Estuary

Read more
Skinflats managed realignment

Skinflats managed realignment

Feasibility study, technical design, consents support and community engagement

Read more
Biosecurity planning guidance for BMAPA

Biosecurity planning guidance for BMAPA

Helping BMAPA's members manage the spread of non-native species

Read more
Reviewing international management arrangements for NE Atlantic Pelagic Fisheries

Reviewing international management arrangements for NE Atlantic Pelagic Fisheries

Supporting the Marine Stewardship Council with a report on the political and management landscape for blue whiting, mackerel and Atlanto-Scandian herring

Read more
Water quality assessment for energy-from-waste facility outfall

Water quality assessment for energy-from-waste facility outfall

Reviewing chemical and heavy metal loading associated with a proposed change in effluent discharge

Read more
Developing resources to assess Welsh aquaculture activity impact

Developing resources to assess Welsh aquaculture activity impact

Providing evidence-based resources to inform marine planning decisions and guidance for aquaculture activities

Read more
Coastal strategies and scientific advice for Network Rail

Coastal strategies and scientific advice for Network Rail

Supporting critical infrastructure management and developing Asset Management Plans

Read more
Marine licence application support for Bristol Channel aggregate dredging

Marine licence application support for Bristol Channel aggregate dredging

EIA, HRA and WFDA delivery for the Area 526 licence application

Read more
Environmental Assessment for Rochester Wharf

Environmental Assessment for Rochester Wharf

Assessments in support of a marine licence application to dredge the berth

Read more
Race Bank Offshore Wind Farm Seabed Mobility Assessment

Race Bank Offshore Wind Farm Seabed Mobility Assessment

Helping Ørsted address the challenges of designing and constructing the Race Bank Offshore Wind Farm in Norfolk

Read more
Monitoring Welwick and Chowder Ness managed realignments

Monitoring Welwick and Chowder Ness managed realignments

Assessing how both schemes evolved as a condition of consent

Read more
Cable route study for Burbo Bank OWF

Cable route study for Burbo Bank OWF

Design and installation support for an export cable route and inter-array cables at Burbo Bank Extension Offshore Wind Farm

Read more
Continuous underwater noise mapping

Continuous underwater noise mapping

Helping the MMO understand man-made continuous underwater noise to inform policy

Read more
Metocean information for Channel Islands cable project - ABPmer

Metocean information for Channel Islands cable project - ABPmer

Supporting the design and installation planning of circa 100km of undersea cables

Read more
Technical advice for English wetlands World Heritage Site nomination

Technical advice for English wetlands World Heritage Site nomination

Application support for the East Atlantic Flyway to be included on the WHS UK Tentative List

Read more
Sectoral Marine Plan support for Scottish offshore wind

Sectoral Marine Plan support for Scottish offshore wind

Supporting the revised SMP for Offshore Wind Energy, and the SMP for Innovation and Targeted Oil & Gas

Read more
Strategic Environmental Assessment for Scottish offshore wind compensation policy

Strategic Environmental Assessment for Scottish offshore wind compensation policy

High-level assessment of potential environmental effects from the Strategic Compensation Policy for Offshore Wind

Read more
Design criteria for coastal defence Outline Business Cases

Design criteria for coastal defence Outline Business Cases

Wave and coastal process studies for new coastal defences around the Welsh coast

Read more
Evaluation of Inshore Fisheries and Conservation Authorities

Evaluation of Inshore Fisheries and Conservation Authorities

Determining whether change was needed to the way IFCAs operate and identifying best practice

Read more
Assessing options for non-lethal seal deterrents

Assessing options for non-lethal seal deterrents

Improving understanding of non-lethal deterrents from fishing vessels

Read more
Marine Protected Area designation and management

Marine Protected Area designation and management

Leading studies to support the designation and management of MPAs and the protection of PMFs

Read more
East Anglia ONE offshore wind farm cable landfall assessment

East Anglia ONE offshore wind farm cable landfall assessment

Supporting East Anglia Offshore Wind with a coastal change investigation ahead of cable landfall for a proposed wind farm.

Read more
Scottish Offshore Wind Plan support

Scottish Offshore Wind Plan support

Supporting the development and appraisal of Scotland’s 2020 Offshore Wind Plan

Read more
Economic link review for fishing vessels

Economic link review for fishing vessels

Supporting Defra with a review of the economic link conditions for fishing vessel licences

Read more
Weather downtime support for floating wind O&M cost assessment

Weather downtime support for floating wind O&M cost assessment

Using Weather Downtime Express to test scenarios for floating offshore wind operation and maintenance repairs

Read more
Valuing ecosystem services

Valuing ecosystem services

Helping develop the evidence base on marine ecosystem services associated with seabed features

Read more
Supporting Marine Spatial Planning in Indonesia

Supporting Marine Spatial Planning in Indonesia

Sharing best practice on MSP implementation

Read more
North Devon marine Pioneer natural capital advice

North Devon marine Pioneer natural capital advice

Mapping natural capital projects and examining potential investments for the North Devon Pioneer

Read more
Application support for dredging licence

Application support for dredging licence

Helping aggregate producers meet regulator requirements

Read more
Detailed design for Dawlish Marine Parade

Detailed design for Dawlish Marine Parade

Wave modelling and multivariate analysis for Network Rail, as part of the Exeter to Newton Abbot Resilience project.

Read more
Metocean criteria for Scottish offshore wind farms

Metocean criteria for Scottish offshore wind farms

Using SEASTATES to characterise marine conditions for a proposed offshore wind farm

Read more
Menai Strait activities assessment

Menai Strait activities assessment

Review maritime activities within the Strait to make recommendations for management improvements

Read more
Data handling support for the Marine Data Exchange

Data handling support for the Marine Data Exchange

Preparing, validating and uploading survey data and reports to support quality assurance of TCE's data holdings

Read more
Feasibility studies for Solent Beneficial Use project

Feasibility studies for Solent Beneficial Use project

Addressing the challenges of ‘beneficial use’ of dredged sediment

Read more
Coastal squeeze evidence and monitoring requirement review

Coastal squeeze evidence and monitoring requirement review

Developing a range of potential monitoring options to inform understanding of coastal squeeze losses in Wales

Read more
Developing intensity data layers for the RYA Coastal Atlas

Developing intensity data layers for the RYA Coastal Atlas

Helping RYA update and maintain standards for representing recreational boating activity in UK waters

Read more
Informing prospects for Scottish aquaculture growth

Informing prospects for Scottish aquaculture growth

Helping Crown Estate Scotland understand the opportunities for shellfish and seaweed aquaculture

Read more
Moat management plan support for English Heritage

Moat management plan support for English Heritage

Helping English Heritage preserve Tilbury Fort’s historic twin moats

Read more
Assessing Welsh marine feature climate change vulnerability

Assessing Welsh marine feature climate change vulnerability

Using the latest climate projections and marine habitat spatial data to assess Annex I marine habitat features.

Read more
Spatial data and evidence projects for Irish Marine Planning Framework

Spatial data and evidence projects for Irish Marine Planning Framework

Supporting the development of the National Marine Planning Framework - Ireland’s first national marine plan

Read more
Enhancing marine ecosystems options review

Enhancing marine ecosystems options review

Exploring options for implementation of ‘enhancement’ aspect of Welsh National Marine Plan Policy ENV01

Read more
Arklow Offshore Wind Farm Site Condition Assessment

Arklow Offshore Wind Farm Site Condition Assessment

ABPmer's metocean information service supported the development of Ireland's Arklow Bank Offshore Wind Farm

Read more
Hartlepool power station: marine licence support for maintenance activities

Hartlepool power station: marine licence support for maintenance activities

Managing the marine licence application process for the coolling water infrastructure, and producing all required information and documentation

Read more
Awel y Môr Seabed Mobility and Scour Assessment

Awel y Môr Seabed Mobility and Scour Assessment

Working with RWE to improve understanding of the offshore wind farm's seabed mobility and scour potential

Read more
Coastal defence design for Southsea

Coastal defence design for Southsea

Metocean and coastal analysis for Portsmouth City Council, supporting the creation of new coastal defences for Southsea

Read more

Filters